Proyectos

Ideas de pequeños negocios en la Electrónica

Al adquirir ciertos conocimientos de electrónica, nos ponemos a pensar si en algún momento, daremos el siguiente paso. Emprender algún proyecto propio. Quizás, no sea necesario que tengamos bastos conocimientos en los distintas áreas de la electrónica, pero debemos tener en cuenta que si nos especializamos en lo que sabemos, el proyecto podría resultar mejor de lo … Leer más

Proyecto Arduino Nano: Mini estación meteorológica

Siguiendo con los proyectos de la Arduino Nano, esta vez emprendemos un trabajo simple, pero divertido. Además que no es tan costosa de realizar. Se trata de una Mini Estación Meteorológica, que tiene como placa principal a la Arduino Nano. Proyecto Arduino Nano: Componentes que utilizaremos Proyecto Arduino Nano: Herramientas adicionales Proyecto Arduino Nano: Software … Leer más

Proyecto Arduino MKR1000: Obturador GoPRO

Siguiendo con los proyectos de la Arduino MKR1000, en esta ocasión, realizaremos un obturador GoPro personalizado. Esta tendrá 3 botones y 3 LEDs. Lo que necesitamos: Para empezar, vamos a reunir algunos componentes sencillos, aparte de la placa Arduino MKR1000, necesitaremos: Programación Para empezar, con la programación, necesitaremos tener acceso al IDE de Arduino. Bibliotecas Arduino … Leer más

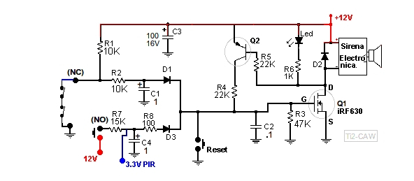
Proyecto electrónico de alarma para un hogar

Proyecto electrónico de una alarma casera Este es un proyecto de electrónica simple de una alarma para viviendas normales. Aunque el switch de «encendido / apagado» que se ve en el dibujo es un teclado,dispositivos de ese tipo se van a ver más adelante. Unidad de control fácil para alarma: Primero observaremos la lógica de la unidad … Leer más